2021年02月02日 | 音芙医药
随着国内与日俱增的晚婚晚育,以及二胎政策,甚至个别地区对三胎现象的若隐若现,高龄备孕妇女群体已经开始走向大众的视野。与其衍生的各类问题也随之出现:卵子质量下降,身体器官机能无法满足怀孕全程的条件,心态的焦躁等,无一不对高龄妇女求子之路形成巨大障碍。
而目前,在大量的烟酰胺单核苷酸(NMN)的研究中,其中就包含一项针对女性卵母细胞和早期胚胎的发育,而其中的女性卵母细胞还是针对衰老的卵母细胞,即类似于“高龄的”卵子。
高质量的卵母细胞是成功受孕和早期胚胎发育的先决条件,是生命开始的物质基础。在大多数的哺乳动物中,女性生殖衰老被定义为卵泡和卵母细胞在数量和质量上的显著下降。
研究表明,女性的生育力在30岁出头开始下降,35岁后下降更快,伴之而来的是不孕症、流产、胚胎死亡、先天性出生缺陷等发生率的显著增加。而NAD+水平在各种组织细胞中的显著下降,是导致一系列年龄相关疾病的最主要因素。
NMN作为NAD+的前体,拥有着巨大的应用前景。
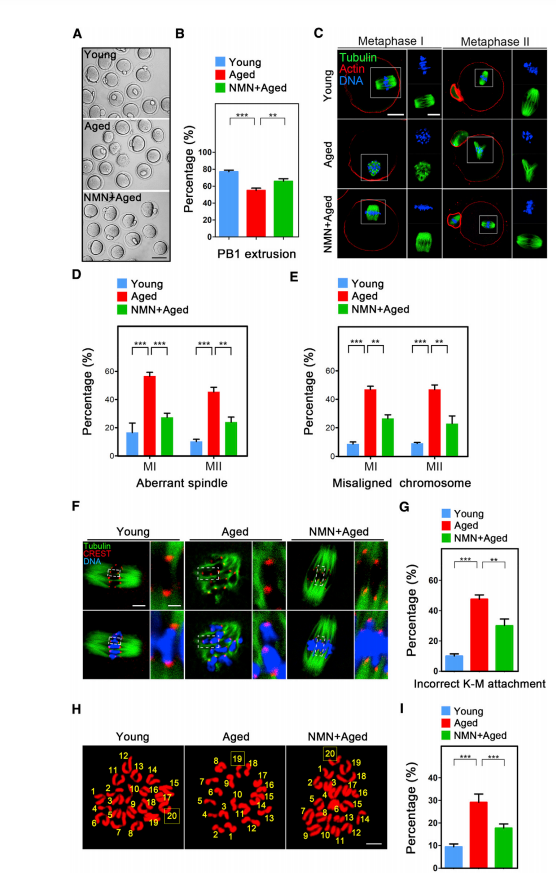
南京农业大学动物科学技术学院的一项研究表明,在衰老的小鼠体内补充NMN可以恢复母体衰老卵母细胞的NAD+水平,提高其成熟率、受精能力和随后的胚胎发育潜力,如图1。

单细胞转录组分析表明,补充NMN在衰老的卵母细胞中可表现出以下作用:

(A)年轻、年老和NMN+年老GV卵母细胞体外培养成熟卵母细胞的代表性图像。(B)幼龄(39例)、高龄(37例)和NMN+高龄(33例)卵母细胞在体外成熟12 h后记录首次PBE率。(C)年轻、老年和NMN+老年卵母细胞在中期I和中期II的纺锤形形态和染色体排列的代表性图像。卵母细胞用a-微管蛋白- fitc抗体免疫染色显示纺锤体,用Hoechst反染色显示染色体。(D)在年轻(中期[M] I, n = 27;M II, n = 25,年龄(M I, n = 23;M II, n = 21)和NMN+age (M I, n = 25;M II, n = 21)卵母细胞。(E)在幼体中记录染色体畸变率(M I, n = 27;M II, n = 25,年龄(M I, n = 23;M II, n = 21)和NMN+age (M I, n = 25;M II, n = 21)卵母细胞。(F)年轻、衰老和NMN+衰老卵母细胞中丝粒-微管(K-M)附着的代表性图像。卵母细胞用a-微管蛋白- fitc抗体免疫染色显示纺锤体,波峰显示着着丝粒,Hoechst反染色显示染色体。(G)记录了幼龄(n = 17)、高龄(n = 14)和NMN+高龄(n = 13)卵母细胞的K-M附着缺陷率。(H)整倍体和非整倍体卵母细胞的代表性图像。对年轻、年老和NMN+年老的卵母细胞进行染色体扩散计数。(1)记录年轻(15例)、年龄(14例)和NMN+年龄(16例)卵母细胞的非整倍体率。(B)、(D)、(E)、(G)和(I)中的数据以至少三个独立实验的平均百分比(平均值±SEM)表示。**p < 0.01, ***p < 0.001。
因此,改善衰老卵母细胞的数量和质量为NMN在提高老年妇女生育能力方面的应用提供了坚实的理论基础。虽然目前只发展到动物试验阶段,但凭借NMN在抗衰老领域的事实基础,相信不久便会走向临床试验,最终以膳食补充剂或药物的形式为广大高龄备孕求子人士带来福音。
无论NMN以何种形式与大家见面,高质量的NMN原料是不可或缺的,关注下方,快速获得安全高质量的NMN原料。

本网站为音芙医药科技(上海)有限公司的官方中文站点。特此声明,本网站所展示的部分产品可能尚未获得中国境内的销售许可,因此并不在中国市场进行销售。用户在使用本网站信息时,请自行判断信息的适用性,并遵守所在国家或地区的法律法规。